• View all by yosheDevyosheDev
  • Follow yosheDevFollowFollowing yosheDevFollowing
  • Add To CollectionCollection
  • Comments
  • Devlog
  • Related gamesRelated
Pizza Panic

Pizza Panic

← Return to Pizza Panic

Devlog

  • Post-Mortem: What a Second Iterative Loop Would Entail
    May 02, 2024 by yosheDev
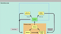
    Pizza Panic was our first time having to deliver a "vertical slice" prototype within such a short period of time. The project duration was 3 weeks. While we were not able to reach that vertical slice... Continue reading
itch.io·View all by yosheDev·Report·Embed